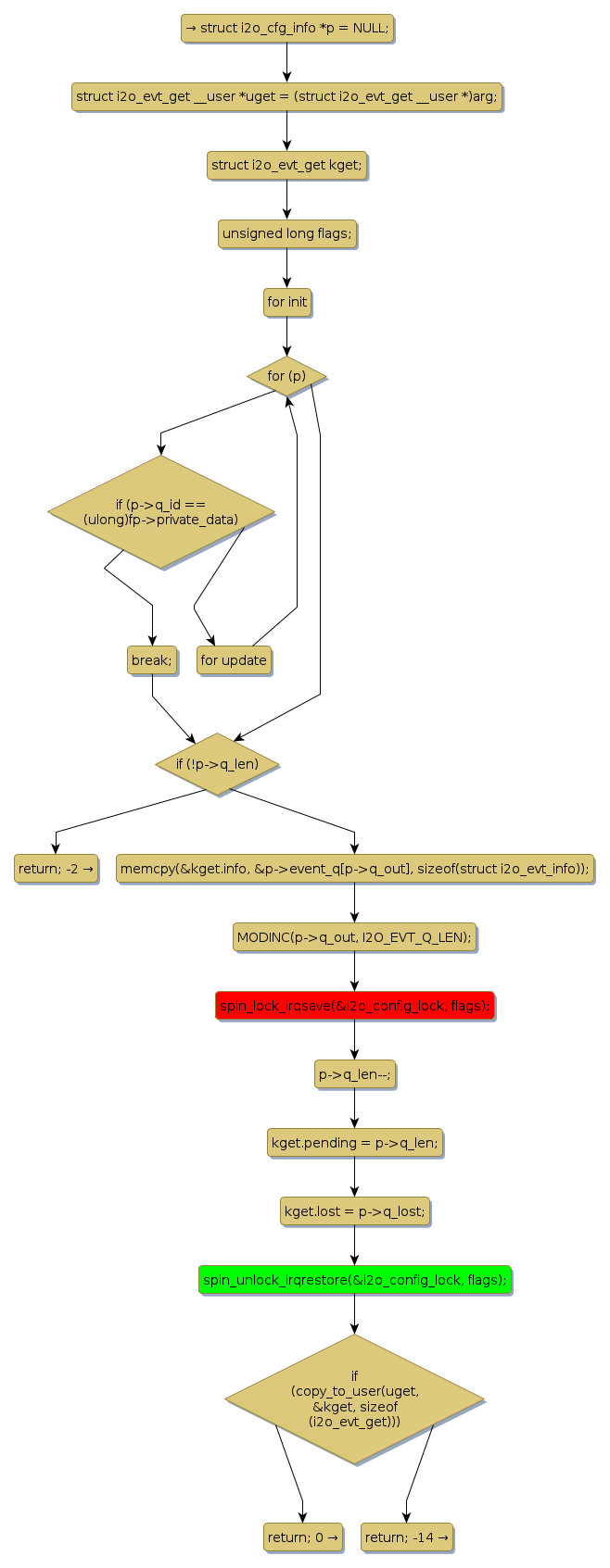
Instance Verification Kit (IVK)
spin lock @ [12487+43+/linux-3.19-rc1/drivers/message/i2o/i2o_config.c]
Instance Signature: i2o_config_lock
|
The Matching Pair Graph:
|
|
Function Name
|
Control Flow Graph (CFG)
|
Events Flow Graph (EFG)
|
Source Correspondence
|
|
i2o_cfg_evt_get
|
|
|
[12048+15+/linux-3.19-rc1/drivers/message/i2o/i2o_config.c]
|